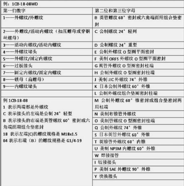
液壓接頭規格型號及圖片(液壓過渡接頭型號大全)
接頭材質有碳鋼、45#鋼、不銹鋼。

1在原代號后加W表示配的的穿鋼絲螺母例:2C-12W
2在原代號后加Y表示圓柱過板接頭例:1C-14Y
3在原代號后加WD表示配膠墊(ED圈)密封柱端例:1CB-22-08WD
4在原代號后加OG表示可調向O型圈密封柱端例:1CG9-14-06OG
5在原代號后加SP表示需要加工60°內錐例1CT-12-02SP
6在原代號后加LN表示過板接頭配扁螺母例:6C-12LN
7在原代號后加L表示加長例:1JN9-04L
8在原代號后加LL表示特長例:1JN-04LL
9在原代號后加RN表示配卡套及卡套螺母例1C-18/RN
二、角通過渡接頭編號規則代號說明
在直通過渡接頭編號后加“4”表示45°彎過渡接頭例2C4-12W或者加“9”表示90°彎過渡接頭例:1C9-12
三、三通過渡接頭編號規則代號說明
第一個字母的含義如下所示其余字母的含義同直通過渡接頭中的第二位和第三位相同
A外螺紋/外螺紋/外螺紋例AC-16
B外螺紋/活動內螺紋/外螺紋例BC-16W
C外螺紋/外螺紋/活動內螺紋例CC-16W
D活動內螺紋/活動內螺紋/活動內螺紋例DB-04
E活動內螺紋/外螺紋/活動內螺紋例EJ-04
G固定內螺紋/固定內螺紋/固定內螺紋例GN-02PK
H固定內螺紋/固定內螺紋/外螺紋例HN-02
J固定內螺紋/外螺紋/固定內螺紋例JN-02
K外螺紋/固定內螺紋/外螺紋例KJNJ-04
L外螺紋/外螺紋/固定內螺紋例LJJN-04
四、四通過渡接頭編號規則代號說明
第一個字母X表示四端都是外螺紋
第一個字母Z表示四端都是固定內螺紋
其余字母的含義同直通過渡接頭中的第二和第三位字母相同
產品用于水、陸、空、船舶、冶金、工程機械設備、造紙機械設備等等

鉸接接頭

直通接頭

直角接頭

三通接頭






